Product Summary
The RD70HVF1 is a MOS FET type transistor specifically designed for VHF/UHF High power amplifiers applications. It is suitable for output stage of high power amplifiers in VHF/UHF Band mobile radio sets.
Parametrics
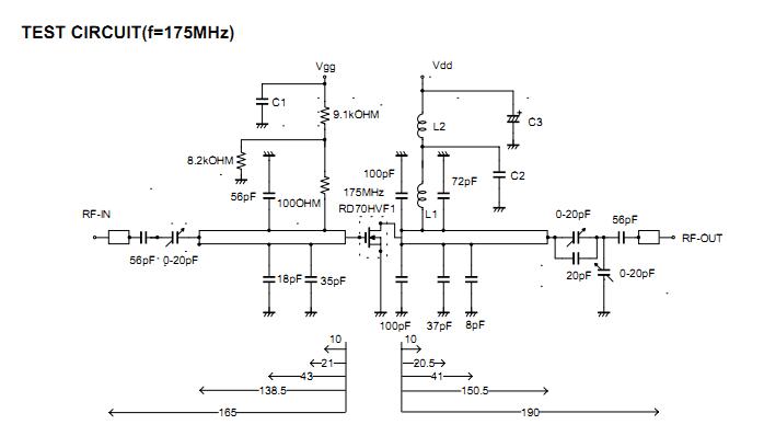
RD70HVF1 absolute maximum ratings: (1)VDSS, Drain to source voltage: 30 V; (2)VGSS, Gate to source voltage: ±20 V; (3)Pch, Channel dissipation: 150 W; (4)Pin, Input power: 10W; (5)ID, Drain current: 20 A; (6)Tch, Channel temperature: 175℃; (7)Tstg, Storage temperature: -40 to +175℃; (8)Rth j-c, Thermal resistance: 1.0℃/W.
Features
RD70HVF1 features: (1)High power and High Gain: Pout>70W, Gp>10.6dB @Vdd=12.5V,f=175MHz; Pout>50W, Gp>7.0dB @Vdd=12.5V,f=520MHz; (2)High Efficiency: 60%typ.on VHF Band; (3)High Efficiency: 55%typ.on UHF Band.
Diagrams

| Image | Part No | Mfg | Description | ![]() |
Pricing (USD) |
Quantity | ||||||||||||
|---|---|---|---|---|---|---|---|---|---|---|---|---|---|---|---|---|---|---|
![]() |
![]() RD70HVF1 |
![]() Other |
![]() |
![]() Data Sheet |
![]() Negotiable |
|
||||||||||||
| Image | Part No | Mfg | Description | ![]() |
Pricing (USD) |
Quantity | ||||||||||||
![]() |
![]() RD701F-20B1-15F-A100K |
![]() Alpha (Taiwan) |
![]() Potentiometers Audio 7mm 100K |
![]() Data Sheet |
![]()
|
|
||||||||||||
![]() |
![]() RD701F-20B1-15F-A10K |
![]() Alpha (Taiwan) |
![]() Potentiometers Audio 7mm 10K |
![]() Data Sheet |
![]()
|
|
||||||||||||
![]() |
![]() RD701F-20B1-15F-A50K |
![]() Alpha (Taiwan) |
![]() Potentiometers Audio 7mm 50K |
![]() Data Sheet |
![]()
|
|
||||||||||||
![]() |
![]() RD701F-20B1-15F-A5K |
![]() Alpha (Taiwan) |
![]() Potentiometers Audio 7mm 5K |
![]() Data Sheet |
![]()
|
|
||||||||||||
![]() |
![]() RD701F-20B1-15F-B100K |
![]() Alpha (Taiwan) |
![]() Potentiometers Linear 7mm 100K |
![]() Data Sheet |
![]()
|
|
||||||||||||
![]() |
![]() RD701F-20B1-15F-B10K |
![]() Alpha (Taiwan) |
![]() Potentiometers Linear 7mm 10K |
![]() Data Sheet |
![]()
|
|
||||||||||||
(China (Mainland))









