Product Summary
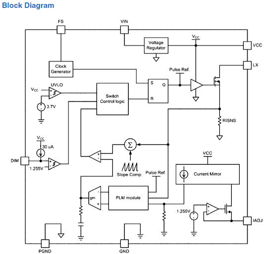
The LM3414HVMRX is a 1A 60W common anode capable constant current buck LED driver. The device is exceptionally suitable to drive single string of 3W HBLED with up to 96% efficiency. The LM3414HVMRX accepts input voltages from 4.5VDC to 65VDC and deliver up to 1A average LED current with ±3% accuracy. The integrated low-side N-channel power MOSFET and current sensing element realize simple and low component count circuitry as no bootstrapping capacitor and external current sensing resistor are required. An external smallsignal resistor to ground provides very fine LED current adjustment, analog dimming as well as thermal fold-back functions. The applications of the LM3414HVMRX include High Power LED Driver, Architectural Lighting, Office Troffer, Automotive Lighting and MR-16 LED Lamp.
Parametrics
LM3414HVMRX absolute maximum ratings: (1)VIN to GND: -0.3V to 65V; (2)VIN to GND (Transient): 67V (500 ms); (3)LX to PGND: -0.3V to 65V; (4)LX to PGND (Transient): -3V(2 ns) to 67V (500 ms); (5)FS, IADJ to GND: -0.3V to 5V; (6)DIM to GND: -0.3V to 6V; (7)ESD Rating, Human Body Mode: 2kV; (8)Storage Temp. Range -65 to 125℃; (9)Lead Temp. (Soldering 10s): 260℃; (10)Infrared/Convection Reflow (20sec): 235℃.
Features
LM3414HVMRX features: (1)Support LED power up to 60W: 18×3W HBLEDs; (2)Requires NO external current sensing resistor; (3)±3% LED current accuracy; (4)Up to 96% efficiency; (5)High contrast ratio (Minimum dimming current pulse width <10 μS); (6)Integrated low-side N-channel MOSFET; (7)Adjustable Constant LED current from 350mA to 1000mA; (8)Support analog dimming and thermal fold-back; (9)Wide input voltage range: 4.5V to 65V; (10)Constant Switching Frequency adjustable from 250 kHz to 1000 kHz; (11)Thermal shutdown protection; (12)Power enhanced ePSOP-8 or 3mm×3mm LLP-8 package.
Diagrams

| Image | Part No | Mfg | Description | ![]() |
Pricing (USD) |
Quantity | ||||||||||||
|---|---|---|---|---|---|---|---|---|---|---|---|---|---|---|---|---|---|---|
![]() |
![]() LM3414HVMRX/NOPB |
![]() National Semiconductor (TI) |
![]() LED Lighting Drivers |
![]() Data Sheet |
![]()
|
|
||||||||||||
| Image | Part No | Mfg | Description | ![]() |
Pricing (USD) |
Quantity | ||||||||||||
![]() |
![]() LM34 |
![]() Other |
![]() |
![]() Data Sheet |
![]() Negotiable |
|
||||||||||||
![]() |
![]() LM340 |
![]() Other |
![]() |
![]() Data Sheet |
![]() Negotiable |
|
||||||||||||
![]() |
![]() LM3401EVAL |
![]() |
![]() BOARD EVALUATION FOR LM3401 |
![]() Data Sheet |
![]()
|
|
||||||||||||
![]() |
![]() LM3401EVAL/NOPB |
![]() National Semiconductor (TI) |
![]() LED Lighting Development Tools LM3401 EVAL BOARD |
![]() Data Sheet |
![]()
|
|
||||||||||||
![]() |
![]() LM3401MM/NOPB |
![]() National Semiconductor (TI) |
![]() LED Lighting Drivers HYSTERETIC PFET CONTROLLER |
![]() Data Sheet |
![]()
|
|
||||||||||||
![]() |
![]() LM3401MMX/NOPB |
![]() National Semiconductor (TI) |
![]() LED Lighting Drivers |
![]() Data Sheet |
![]()
|
|
||||||||||||
(China (Mainland))










